Leírás
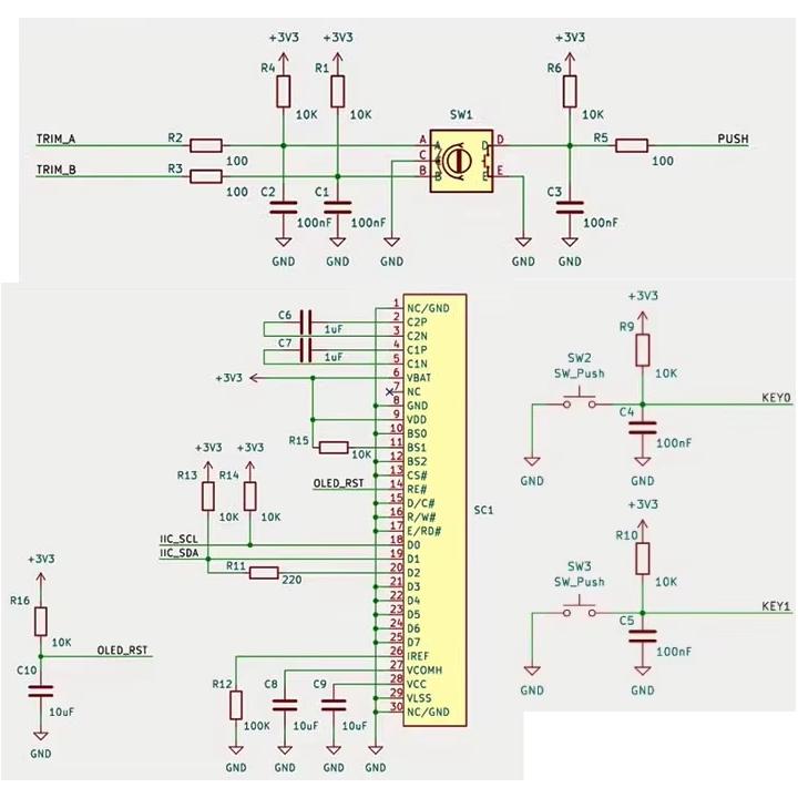
Ez a modul egy 1.3″-os SH1106/SH1116 vezérlővel működő 128×64 pixeles fehér kijelzőt tartalmaz, amire egy EC11-es inkrementális jeladót (rotary encoder) és két mikrokapcsolót építettek. Így egy kompakt rendszerben kezelhető, navigációs menüvel ellátható kijelzővel tudjuk felszerelni mikrokontrollerünket.
Tápfeszültség: 3.3V
















Értékelések
Még nincsenek értékelések.